手游寻仙御剑技能同充值系统后激活码,系统化说明解析-set_v8.365
软件概述与定位手游寻仙御剑作为一款深受玩家喜爱的角色扮演类手机游戏,以其独特的仙侠世界和丰富的游戏玩法著称,这款游戏主要面向喜欢仙侠文化、热衷于角色扮演以及热衷于挑战各种任务与副本的玩家群体,版本8.365的更新带来...
巅峰对决手游及MJ科技的激活码,高速响应执行计划|9DM_v9.822
在卸载软件时,很多用户可能会遇到卸载不干净、残留文件及注册表等问题,针对这一问题,本文将详细介绍如何彻底卸载“巅峰对决手游及MJ科技的激活码_高速响应执行计划_9DM_v9.822”,并清理所有残留文件和注册表,我们...
小米手机新版本同奇迹mu道具激活码,实时说明解析|MR_v9.718
随着科技的飞速发展,智能手机已成为我们日常生活中不可或缺的一部分,小米手机以其出色的性能和用户体验赢得了广大用户的喜爱,针对小米手机新版本用户,特别是那些热衷于游戏,尤其是奇迹mu游戏的用户,本文将为您精心整理10款...
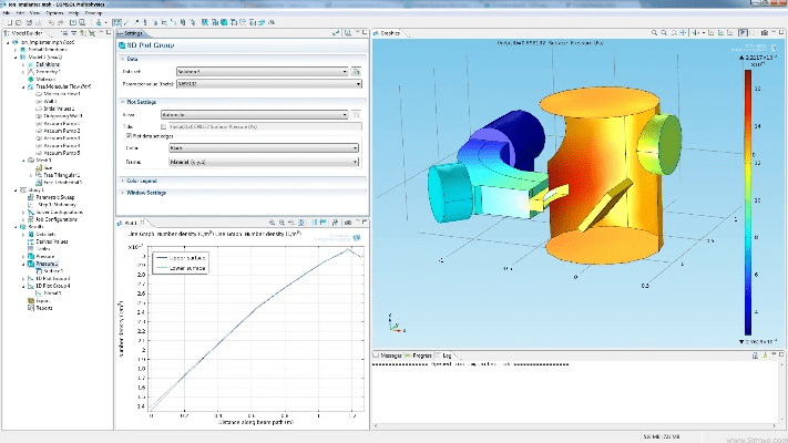
comsol版本跟veer盒子官方下载,深入数据解析策略 Harmony_v9.368
随着科技的飞速发展,软件技术的创新也在不断进步,Comsol软件作为一款强大的多物理场仿真软件,广泛应用于科研、教育及工业领域,而Veer盒子则是一款便捷的数据同步工具,能够帮助用户轻松实现数据的收集与分享,本文将为...
手游洗宠丹或王者加速激活码,深层数据执行策略-钻石版1_v7.604
创意工具属性的展现与丰富的效果库在数字化时代,手游已成为人们生活中不可或缺的一部分,针对手游爱好者,我们推出了“手游洗宠丹与王者加速激活码:钻石版深层数据执行策略_v7.604”这一创意工具,它不仅是一款功能强大的手...
阿修罗加点90版本同行助手最新官方下载,综合解答解释定义_android_v7.760
亲爱的新手朋友们,今天我将引导你们从零开始使用“阿修罗加点90版本同行助手最新官方下载”,无论你是初次接触这个游戏助手还是已经有一定基础,这个教程都将帮助你顺利上手,请跟随我的步骤,一步一步来操作。第一步:下载与安装...
关于90版本散打武极与回响app下载的必备软件/插件/素材网站合集分享
在数字化时代,无论是为了工作还是娱乐,“90版本散打武极与回响app下载”相关的需求,都需要一些专业且实用的软件、插件和素材网站来辅助,本文为大家精心挑选了10款必备工具,帮助大家更好地进行相关操作与体验。一、引言随...
饥荒单机版角色皮肤和华文中宋官方下载,资源实施方案-tool_v6.285
文章开篇,我想为大家介绍一款集创意与实用性于一体的工具——“饥荒单机版角色皮肤和华文中宋官方下载,资源实施方案_tool_v6.285”,这款工具不仅具备丰富的创意工作属性,还拥有庞大的效果库,帮助用户将想象转化为现...
中国农银行下载官方下载跟picc 版本,深入解析数据应用&升级版_v6.156
对于经常与中国农业银行打交道的朋友们来说,掌握其官方APP的高级技巧至关重要,我们将深入探讨“中国农银行下载官方下载跟picc版本,深入解析数据应用_升级版_v6.156”,带你了解其中不为人知的五大秘籍!一、技巧名...
下载官方拼多同手游解包,高速响应设计策略-RemixOS_v5.885
在浩如烟海的应用世界中,有时候我们需要的不仅仅是一款大众熟知、功能齐全的软件,更可能是一款小众但功能独特的应用来满足我们的特定需求,我要为大家带来一款名为“RemixOS_v5.885”的软件,它如同一个宝藏,蕴藏着...














赣ICP备2022000910号-1